Instance Verification Kit (IVK)
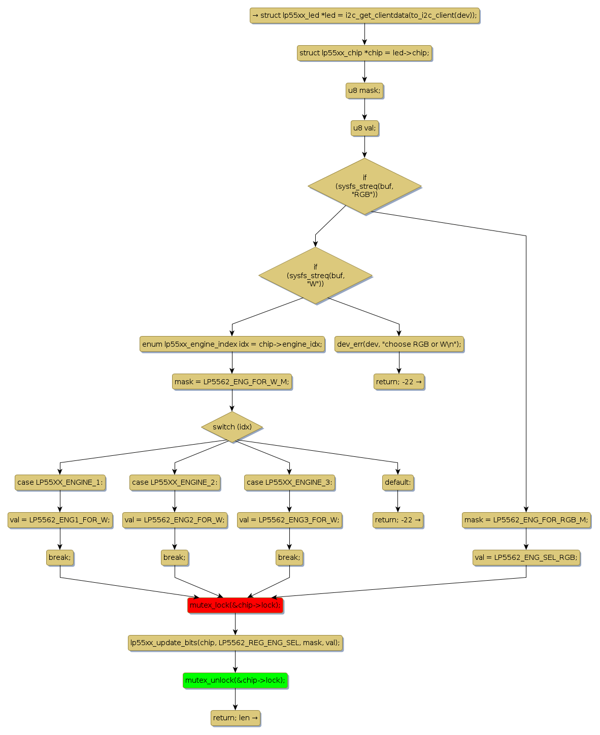
mutex lock @ [11921+24+/linux-3.19-rc1/drivers/leds/leds-lp5562.c]
Instance Signature: lock
|
The Matching Pair Graph:
|
|
Function Name
|
Control Flow Graph (CFG)
|
Events Flow Graph (EFG)
|
Source Correspondence
|
|
lp5562_store_engine_mux
|
|
|
[11027+23+/linux-3.19-rc1/drivers/leds/leds-lp5562.c]
|